旅游度假区等级划分(旅游度假区的等级)
更新时间:2023-10-15 04:59:48
近日,全国旅游标准化技术委员会(SAC/TC 210)发布了由文化和旅游部、清华大学建筑学院、浙江省东钱湖旅游度假区、广东省东部华侨城旅游度假区共同起草的《旅游度假区等级划分》(GB/T 26358-2022),这是继替GB/T 26358—2010版本发布、2011年正式实施以来,经不断修订,2022出最新标准。
随着国土空间规划工作的推进,土地空间规划权落到了自然资源部,文化旅游部废除了原规划资质的评定,文旅工作重心回到了内容创新及项目运营管理上。
首先,对国家级与省级旅游度假区条款分置,突出了各自的标准条件,划分依据更清晰。
其次,紧跟时代步伐,虽然发改委推出了全国统一大市场,但,疫情让区域内旅游更容易实现,因此,降低了对跨省游客过夜住宿比例要求。
将国家级度假区过夜游客中省外游客比例从2010年原标准50%降低为20%,该调整充分吸收行业意见,目的是顺应“周边游”“微旅游”“微度假”的发展趋势,提高对“近程市场”类型度假区的包容性。
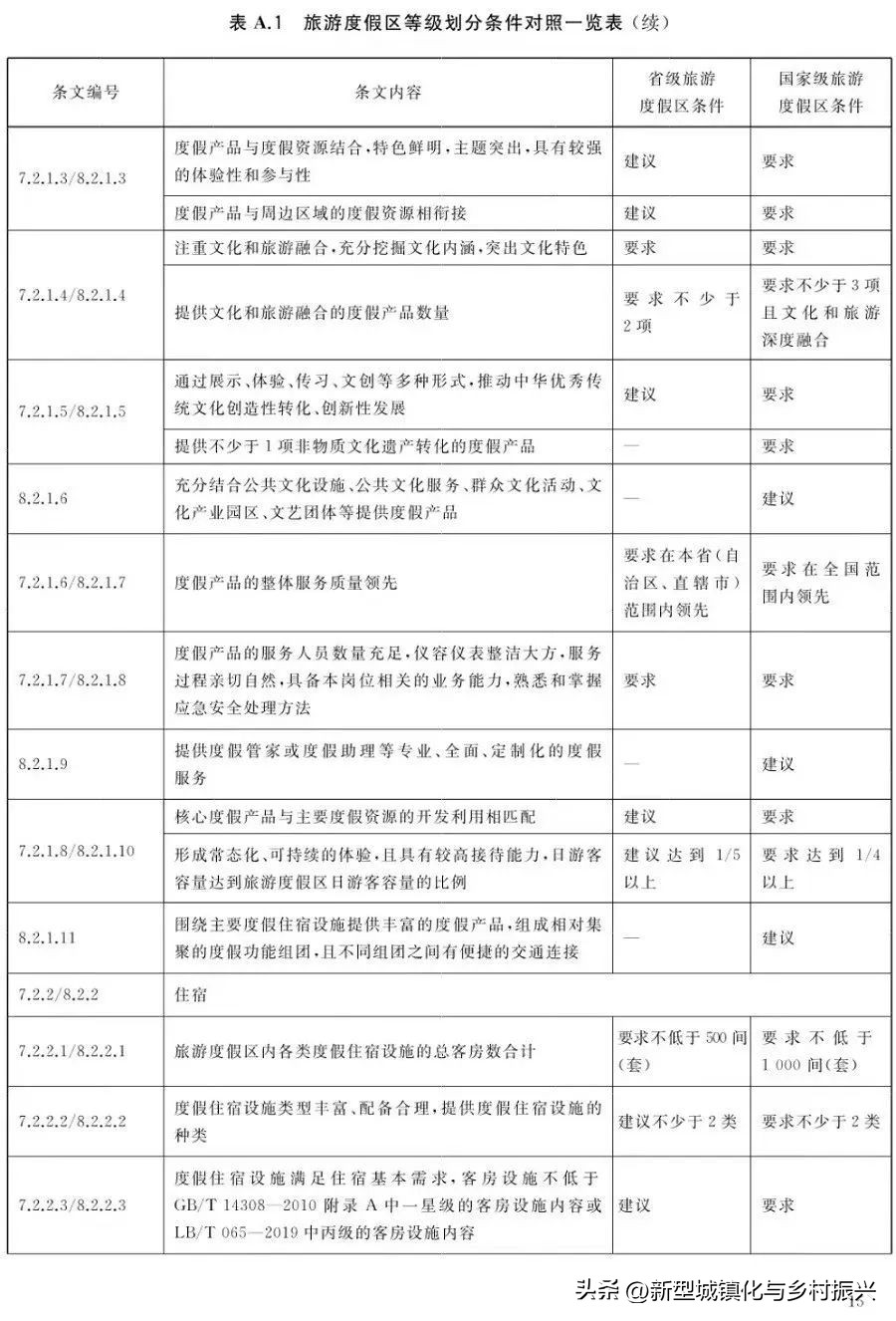
再次,吸取了土地集约发展的理念,避免度假区大而空,出现大面积土地闲置,因此对于进行了调整,国家级面积要求由8km2调整为5km2,省级从5km2调整为3km2。将“土地使用和建设”修改为“土地利用和项目建设”。
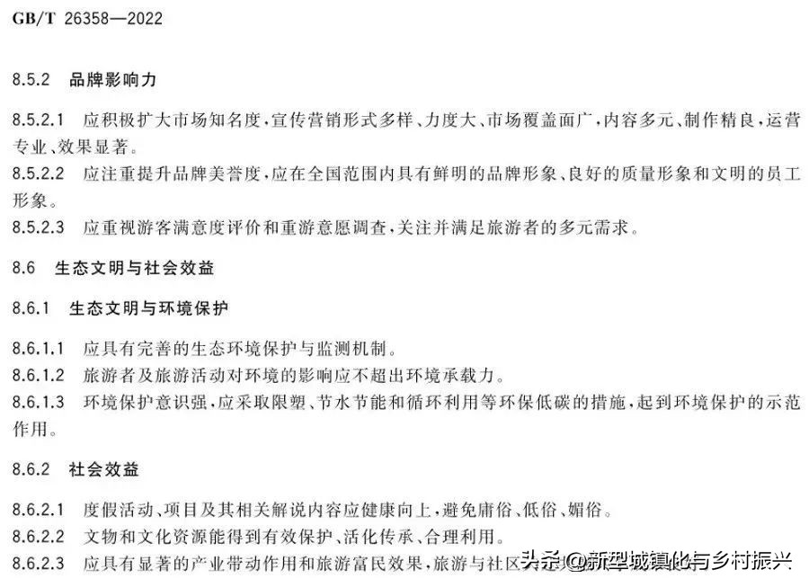
另外,更加注重度假产品的内涵。增加了“度假产品”、“核心度假产品”和“度假住宿设施”3项术语,突出了住宿设施的度假功能。在度假产品方面提出应提供不少于2—3项(省级、国家级)文化和旅游深度融合的度假产品,应提供不少于1项非物质文化遗产转化的度假产品。在活动体验方面,提出更好利用公共文化设施、群众文化活动、文艺团体等文化资源丰富度假体验,提供不少于2—3项(省级、国家级)常态化的文化休闲娱乐活动。住宿设施方面提出应融入文化元素,富于艺术性、主题性或地域性。在餐饮方面提出提供具有文化特色、地方特色、创意特色的餐饮设施、服务和菜品等。在购物方面提出文创产品设计、购物场所设计与服务应体现文化或主题特色。
最后,更加重视安全生产管理。
最近几年安全事故频发,因此,对于对A级景区的升级认定及旅游度假区这样想到获得高标准的认证,“近3年应未发生重大环保事故、重大旅游安全责任事故和重大负面舆情”成为旅游度假区认定的必要条件。对于旅游安全上,A级景区只要求在高峰期有专人看守,而5A级景区要求在特殊地段有专人看守;5A级景区要求配备专职医务人员,不能是兼职。
附全文
