西安旅游攻略(西安有啥好玩的景点吗)
更新时间:2023-07-19 00:47:33
西安的主要旅游景点如下
大唐不夜城,大唐芙蓉园,钟鼓楼,陕西历史博物馆,回民街,华清宫,兵马俑 ,西安城墙,永兴坊,长安十二时辰,兴庆宫,青龙寺,永宁门,必打卡之地
西安天气情况如下
西安只有两个季节,夏天和春秋,西安五月份到10月份非常热,需要做好防护措施,11月到4月份气候温和,不冷不热
西安交通情况如下
西安市内地铁线路发达,四通八达,公交即使,建议乘坐地铁,
西安住宿情况如下
西安青年旅社,非常的,比较方便,此外各种知名酒店也有,可选择的也听不懂,建议第二天去哪里玩,头一天房子就定在哪里
西安美食参考,碳水之都
经典是套餐 凉皮肉夹馍 冰峰
各种夹馍,花干鸡蛋夹馍,擀面皮夹馍,菜蛋夹馍,菜夹馍,孜然面筋夹馍,辣椒炒肉夹馍,鸭肉夹馍
各种面食:裤带面,油泼面,臊子面,干拌面 ,蘸水面,
各种米线:麻辣米线,酸菜米线,番茄米线,三鲜米线
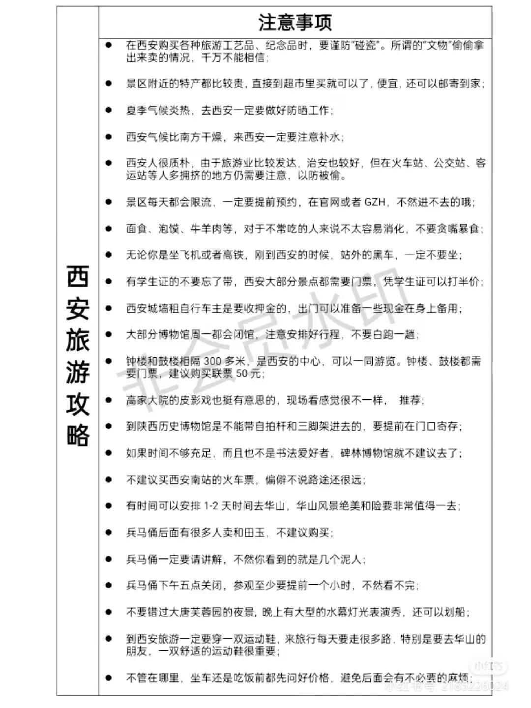
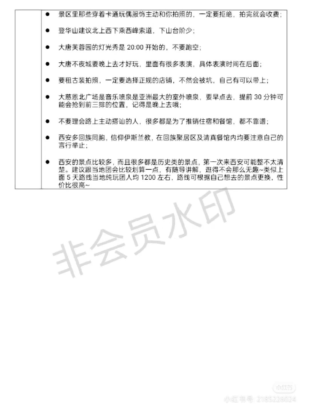
西安旅游注意事项
