淄博有哪些吃烧烤好去处?错过这些景点就太可惜了!
更新时间:2023-05-19 16:02:40
又到周末了,淄博的烧烤已经在烤炉上“等”你了。你看,特别定制“寻找淄博美食”公交线路方案都为你安排啦~
该方案共分如下四部分:常规公交线路,淄博火车站及淄博北站常规公交线路、淄博火车站及淄博北站定制线路方案,大学城及水利技师学院、淄博师专定制线路方案。
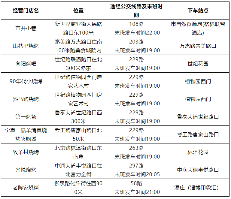
常规公交线路
淄博市张店城区共42条常规公交线路可覆盖33家烧烤店,途经各烧烤店的常规公交线路明细如下:
淄博火车站南广场及淄博北站常规公交线路
淄博火车站南广场常规公交线路明细表
淄博北站常规公交线路明细表
淄博火车站及淄博北站定制线路方案(11条)
“淄博烧烤”专线1:淄博北站—西五路(泰和盛小串烧烤)—万杰路—泰美路(串巷里烧烤),票价2元,1台车。
“淄博烧烤”专线2:淄博北站—齐风大道—世纪路—鲁泰大道(第一烤场)—南京路(齐悦烧烤)—联通路(火车站老魏烧烤)—世纪路(向阳烤吧),票价2元,1台车。
“淄博烧烤”专线3:淄博北站—齐风大道—西五路(哈尔滨烧烤城)—中润大道—西四路—联通路—柳泉路(老陈家烧烤)—华光路—东四路(汇友烧烤),票价2元,1台车。
“淄博烧烤”专线4:淄博火车站南广场—王舍路—张南路(火车站老孙烧烤张南路店、金岭纯牛羊肉涮烤、好再来烧烤、雅洁烧烤、老济南烧烤),票价2元,1台车。
“淄博烧烤”专线5:淄博火车站南广场—王舍路—张南路—兴学街—柳泉路(大嘴烧烤)—商场路(5号院烧烤),票价2元,1台车。
“淄博烧烤”专线6:淄博火车站南广场—王舍路—张南路—昌国路—世纪路—考工路(宁夏一品羊清真烧烤火锅城)—南京路—海岱大道(玉米地烧烤),票价2元,1台车。
“淄博烧烤”专线7:淄博火车站南广场—王舍路—张南路—昌国路—西五路(闫大厨烧烤城)—王舍路(文宁烧烤),票价2元,1台车。
“淄博烧烤”专线8:淄博火车站南广场—王舍路—张南路—昌国路—世纪路(90年代小烧烤、斜马路烧烤)—和平路(青炉里唐库店、醉小牛唐库店),票价2元,1台车。
“淄博烧烤”专线9:淄博火车站南广场—王舍路—张南路—兴学街—柳泉路—共青团路(蛮王烧烤、 日落日出烧烤店)—西六路(阿丹烧烤),票价2元,1台车。
“淄博烧烤”专线10:淄博火车站南广场—王舍路—张南路—兴学街—柳泉路—人民路(市井小巷、小寒羊、旺旺大串烧烤)—重庆路(吴氏烧烤水晶街店、正味烧烤水晶街店)—华光路—北京路(牧羊村烧烤),票价2元,1台车。
“淄博烧烤”专线11:淄博火车站南广场—王舍路—东四路—新村路—湖光路—金岭南路(金岭一条街),票价3元,2台车。
大学城及水利技师学院、淄博师专定制线路方案(10条)
大学城至周村方向4条专线“淄博烧烤”专线12:淄博职业学院南门—联通路—姜萌路(齐鲁烧烤)—人民路—丝绸路—青年路—东街(味真烧烤)—东门路—新建中路—周村古商城(大街),票价2元,1台车。
“淄博烧烤”专线13:齐鲁医药学院—联通路—姜萌路(齐鲁烧烤)—人民路—丝绸路—青年路—东街(味真烧烤)—东门路—新建中路—周村古商城(大街),票价2元,1台车。
“淄博烧烤”专线14:青岛科技大学—学院东路—人民路—德阳路(根据地烧烤)—太和路—中和街(吕阿东烧烤)—东门路—新建中路—周村古商城(大街),票价2元,1台车。
“淄博烧烤”专线15:山东农业工程学院北门—鲁泰大道—柳园路—人民路—德阳路(根据地烧烤)—太和路—中和街(吕阿东烧烤)—东门路—新建中路—周村古商城(大街),票价2元,1台车。
大学城至张店方向4条专线
“淄博烧烤”专线16:淄博职业学院南门—联通路(第一烤场、火车站老魏烧烤)—世纪路(向阳烤吧)—中润大道—万达广场,票价2元,1台车。
“淄博烧烤”专线17:齐鲁医药学院—联通路—北京路(牧羊村烧烤)—人民路—重庆路(水晶街、吴氏烧烤、正味烧烤)—荣盛广场,票价2元,1台车。
“淄博烧烤”专线18:青岛科技大学—联通路(第一烤场、火车站老魏烧烤)—世纪路(向阳烤吧)—中润大道—万达广场,票价2元,1台车。
“淄博烧烤”专线19:山东农业工程学院北门—鲁泰大道—柳园路—联通路—北京路(牧羊村烧烤)—人民路—重庆路(水晶街、吴氏烧烤、正味烧烤)—荣盛广场,票价2元,1台车。
水利技师学院、淄博师专至张店方向2条专线“淄博烧烤”专线20:水利技师学院—张博附线—海岱大道(玉米地烧烤)—南京路—考工路(宁夏一品羊清真烧烤火锅城)—吾悦广场,票价5元,2台车。
“淄博烧烤”专线21:淄博师专—张博附线—海岱大道(玉米地烧烤)—南京路—考工路(宁夏一品羊清真烧烤火锅城)—吾悦广场,票价5元,2台车。
定制路线运行时间:淄博北站、淄博火车站南广场线路周六、周日运行,始发站发车时间10:00,返回时间15:00;大学城、水利技师学院、淄博师专线路周五、周六、周日运行,始发站发车时间16:30,返回时间21:00。
@大学生们遇见淄博,不止烧烤,莫负春光好时节,淄博还想喊你赏春、寻芳、踏青,“青春没有售价,旅行就在脚下”,周末,我在淄博等你~
01“网红打卡”拍照篇
海岱楼与钟书阁
海岱楼仿汉代塔楼式建筑,楼宇伫立,周正典雅;登楼远望,览一湖之美;登阶而观,赏梦幻灯海。下午5:30正式亮灯,灯光沿屋脊变色,晚上8点颜色开始变换,牙色、石青、青绿、妃红、栌黄,5种不同颜色带来一场视觉盛宴。
钟书阁,中国最美的书店。海岱楼钟书阁是国内的第42家店,也是钟书阁唯一建于独栋建筑的文化综合体,融合齐文化特色(古车马、编钟、溶洞等),展现淄博文化的不同侧面。
唐库文创园
在唐库文创园,工业旧厂房“变身”文化新地标,历史沉淀与时尚艺术碰撞出不一样的花火。别具一格的墙绘、带有工业气息的烟囱,酒馆、集市、中古玩具店、饰品手作店……好吃、好喝、好玩,迸发出淄博这座城市的青春与活力。
天空之橙
走进天空之橙双创艺术空间,每一个角落都不能错过。捧一杯咖啡,翻开一本书,找一个安静窗边,静谧的午后,连阳光都开始变得文艺起来。在这慢慢磨着时光,感受生活中的美好。
高新区文体公园
高新区文体公园是一座富有活力的立体式文化娱乐场所,游乐、休憩、又可以观景。爱情广场的制高点雕塑,莫比乌斯环象征着爱情的永恒。纯白色的楼梯,仿佛悬浮在天空中直通天空,在上面拍照,不管俯拍还是仰拍氛围感都迅速拿捏。
02“有淄有味”美食篇
在淄博,除了烧烤摊前的人声鼎沸,美食街同样充满着市井的生活气息。黄桑“淄”味美食街、水晶街、尚美第三城……灯光璀璨的店铺、琳琅满目的小吃、熙熙攘攘的人流,人气、商气、烟火气“热气腾腾”,淄博绝不亏待你的味蕾!
(美食街)
(水晶街)
(尚美第三城)
03“探寻淄博”历史篇
如果你想了解淄博,便可走进它们,这里收藏着这座城市的过去与现在。展列的陶瓷琉璃,宛如跨越千年的精灵,诉说着过往;管仲纪念馆里,是齐国贤相的风采,是非凡的思想和智慧……让我们静下心来,用指尖触碰“一砖一瓦”的历史,穿越千年领略齐国故都的魅力,于方寸之间,游万千年月。
(中国陶瓷琉璃馆)
(管仲纪念馆)
(齐文化博物院)
(颜神古镇)
(周村古商城)
04“淄在逍遥”山水篇
淄博的春天还存在于花香里、鸟叫声、阳光下、微风中……桃红梨白、青草丰茂、湖水绿如蓝,关于春天的细微变化,需要你来才能感知到。所以,选一个春风和煦的好天气,穿起轻便的运动鞋,坐上开往淄博的列车,不负春光不负自己~
(红叶柿岩旅游区)
(潭溪山旅游度假区)
(三水源生态旅游度假区)
(齐山风景区)
(桓台马踏湖湿地公园)
(沂源桃花岛)
来这里不必憧憬远方,除了烧烤,淄博还有很多惊喜等你发现,我们来日方长~
(大众网·海报新闻 综合 淄博广电文旅频道 淄博文旅等,版权为归原作者所有,不作为商业用途,如有侵权,请联系删除)
