“五一”小长假自驾出游全攻略 五一自驾旅游攻略2017
更新时间:2022-02-24 09:54:07
五一”小长假来啦!
你打算去哪里玩儿?
很多市民朋友会选择自驾出游~
自由、方便还省钱!
可是
去周边某景区要走哪条路?
走哪条路不堵车?
万一发生事故怎么办?
这一连串的问题大家都不用担心
微妞儿精心为大家准备了一份“五一”小长假自驾高速全攻略
让你一路轻松耍!
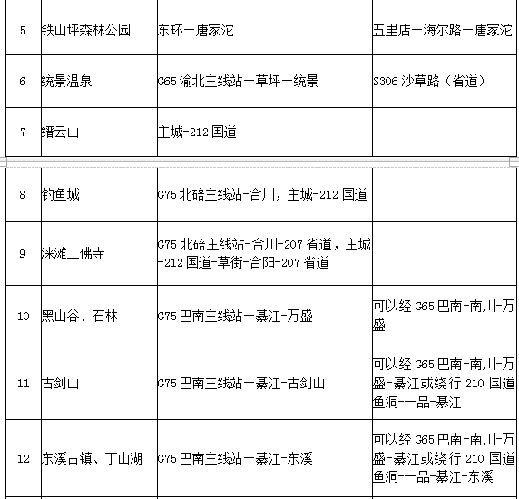
去哪儿耍?
主城前往我市各景区的33条自驾线路
如何避免堵车?
这些路段易拥堵,避堵这样走
市交通行政执法总队的执法队员介绍,“五一”小长假期间,预计我市高速车流量将大增。针对出行高峰,他们梳理了我市高速的易堵路段,及该路段最易拥堵的时间,并给出了绕行线路,供大家参考。
注意安全隐患!
高速路上这些路段易发生事故
路遇轻微事故怎么办?
可到这5个交通事故快速理赔点处理
微妞儿提醒
“五一”小长假期间
高速路上车流量较大
自驾长途出行大家要做好充足准备
提前掌握车况、路况、不要超员载客、超速行驶,合理安排行程
连续驾驶4小时要停车休息20分钟以上
避免夜间行车哦~
安全第一
才能快乐出行!!
以上内容来自华龙网
本期编辑:任琪
你可能错过了这些
