超实用杭州旅行全攻略(江苏杭州旅游攻略)
更新时间:2022-08-25 14:29:33
一、杭州概况
"上有天堂,下有苏杭"这座自古就被人称作"人间天堂"的杭城,山、泉、湖、桥、塔、寺样样俱全,世人对于杭州的印象无论是自然的湖光山色还是充满历史感的名胜古迹都充满了溢美之词。
在BBC纪录片《中国故事》第三季中提到了13世纪,马可波罗将杭州称为世界上最美的城市。自G20在杭州举办以后,杭州的发展便迎来了全面爆发。杭州入选"2018年WFBA世界特色魅力城市200强"榜单,在经济体量杭州已经超过了世界上许多国家,成为中国最顶级的14个城市之一。而且在2022年,杭州将成为亚运会的举办地。继北京和广州后,第三个举办亚运会的中国城市。
杭州,真是优秀到极致。享尽了全世界对它的赞美~所以今天我们再分享一波杭州旅游攻略!
白天的杭州婉约而动人
展现着江南的柔情
晚上的杭州迷人又神秘
让人忍不住沉醉
最佳旅行时间
每年的3-4月、9-10月是杭州的最佳旅行时间。春风和煦,秋高气爽,没有夏季的酷热,也没有冬季的阴冷。但品味杭州,无所谓季节,也无所谓天气。因为西湖如同一位魔术师,无论春夏秋冬、阴晴雨雪,都是一样的美,正如那句"淡妆浓抹总相宜"。
9-11月:天气秋高气爽,满陇桂雨的桂花飘香十里。中秋前后尤有看头:白天可观钱塘大潮,晚上能游湖赏月。
3-5月:春风暖暖,春水醉人,最适合漫步苏堤踏青赏花。
6-8月:盛夏季节,天气炎热,而西湖的荷花正在烈日下开得热火朝天。
12-2月:严冬时节,腊梅竞放,孤山赏梅、灵峰探梅、超山访梅三大赏梅圣地不可不去,西湖十景之一的"断桥残雪"此时也迎来最动人时节。
二、杭州人气景点
1、西湖
杭州最著名的景点,新旧"西湖十景"等是其精华所在。
西湖十景形成于南宋时期,包括苏堤春晓、曲苑风荷、平湖秋月、断桥残雪、柳浪闻莺、花港观鱼、雷峰夕照、双峰插云、南屏晚钟、三潭印月,代表了古代西湖胜景精华。
新西湖十景是经过杭州市民评选,并由专家评选委员会确定的,包括云栖竹径、满陇桂雨、虎跑梦泉、龙井问茶、九溪烟树、吴山天风、阮墩环碧、黄龙吐翠、玉皇飞云、宝石流霞。
2、西溪湿地
西溪国家湿地公园位于市区西面,这里环境清幽、水道纵横,是城市中少有的天然湿地,有"杭州之肾"之称。杭州标志性旅游胜地之一,因冯小刚的《非诚勿扰》而名声大噪。坐船漫游芦苇荡、寻迹《非诚勿扰》取景处,或是探访隐于林中的秋雪庵、梅竹山庄等古迹,都是非常享受的体验。
3、灵隐寺
灵隐寺
灵隐寺是中国最早的佛教寺院和中国十大古刹之一,留存着各朝代众多精美文物。
·寺内宝物汇集:天王殿上悬"云林禅寺"匾额,为清康熙帝所题;大雄宝殿里供奉着国内最大的木雕佛像释迦牟尼莲花坐像。 寺内珍藏着佛教文物有古代贝叶写经、明董其昌写本《金刚经》等。
·山上有许多奇幻多变的洞壑,更遍布着五代以来的佛教石窟造像多达三百四十余尊,是我国江南少见的古代石窟艺术瑰宝。
·这里是济公的出家地,据说求愿很灵验,每天来礼佛祈福的香客络绎不绝。此处有景观永福寺、灵隐飞来峰、韬光寺。
4、河坊街
河坊街是一条有着悠久历史和深厚文化底蕴的古街。它曾是古代都城杭州的"皇城根儿",更是南宋的文化中心和经贸中心。街上的"老字号"商铺,如孔凤春香粉店、万隆火腿店、宓大昌旱烟店、叶种德中药堂、王顺兴面馆、翁隆盛茶庄等,即使在今天,也依然为杭州人耳熟能详。 作为杭州市区惟一的保持古城历史风貌的老街,河坊街凝聚了杭州最具代表性的历史文化、商业文化、市井文化和建筑文化,因而在杭州旧城改造时免遭全面拆除的命运。1999年,杭州市政府决定将这一占地13.6公顷、紧挨吴山(城隍庙)文化广场的街区重新开发,建成一条仿古的商贸旅游步行街。
5、宋城和南宋官窑
"建筑为形,文化为魂"是宋城的经营理念。城内斗拱飞檐、车水马龙,还原了宋代都市风貌。怪街、仙山、市井街、宋城河、千年古樟等景点一步一景,打铁铺、榨油坊、酒坊等七十二行老作坊星罗密布,聊斋惊魂鬼屋、步步惊心鬼屋等高科技体验项目精彩纷呈。上万平方米全室内空调空间老少同乐,晴雨皆宜。
南宋官窑博物馆占地面积约43000平方米,展馆面积10000平方米,1992年正式对外开放。
是中国第一座建在古窑址上的陶瓷专题博物馆。
6、龙井问茶
新西湖十景之一,是走访龙井茶文化的著名景点。西湖龙井茶主要产于龙井村地带,龙井的茶不仅汇茶之色、香、味、形的四绝于一身,而且集名山、名寺、名湖、名泉和名茶的五名于一体。
而冠名的西湖龙井茶叶有狮、龙、云、虎、梅之别,以狮峰、龙井地之茶为最优,其中奥妙,唯有亲去龙井村品茗问茶方可悟出,因此就有了"龙井问茶"之趣说。龙井泉水清澈甘洌,龙井茶更负盛名,人们争先前来问询,构成了独特龙井茶文化。
三、杭州旅游路线推荐
1.看西湖全景,感受西溪秘境
2、体验民国风情、灵隐抄经
3、吃货半日游
四、如何到达
1、飞机
杭州萧山国际机场
杭州的机场为萧山国际机场,离杭州市区较远,约27公里。机场至市内交通从机场前往市区目前主要依靠机场大巴和出租车两种交通方式。
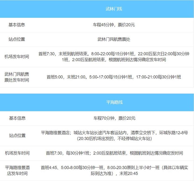
机场大巴萧山机场有丰富的机场大巴线路,不仅可前往杭州市区,还有到达绍兴、苏州、义乌、金华余姚等周边城市的线路。乘大巴前往杭州市区,车程在1小时左右,具体时间参照下列各线路说明。
机场巴士候车室:机场候机楼到达厅14号门。
而对于互联网非常发达的杭州,萧山国际机场也在2018年9月正式推出无纸化边界出行服务,国内旅客不需要打印登机牌,直接瓶二维码电子登机牌便可以进行安检和登机。既方便又环保。
2、火车
杭州目前以客运为主火车站的有三处:杭州火车站(城站)、杭州火车东站和余杭火车站。位于杭州市内的火车站为杭州火车站,也是旅游首选到达站。
杭州火车东站
3、汽车
杭州汽车站
杭州主要有4个长途汽车站,分别是客运中心、西站、南站、北站。根据相对杭州的地理位置,四个车站的汽车分别发往不同方向。从火车站到各个客运站(例如城站火车站、武林门、延安路,杭州汽车客运中心等)有直达班车,但是站与站之间的并不是免费的,价格通常为4-5元。
4、杭州集散中心
杭州旅游集散中心杭州旅游集散中心西湖区黄龙路3号(黄龙体育馆内)
电话:0571-87961729
订票方式:旅客可以通过手机关注杭州旅游集散中心服务号自助购票,手机支付成功后系统自动出票。
取票地点:杭州市黄龙路3号杭州旅游集散中心售票窗口
五、市内交通
杭州--便利之城。地铁、高铁、飞机遍地开花
公交地铁飞机在线支付,无论到哪里,手机支付都可以就让出行更加便利。
所以,来了杭州,基本上所有的交通都可以通过一部手机来解决。你完全不用担心没有现金不能乘车的问题。当然前提是你要开通了微信和支付宝的支付功能。
1、公交车
杭州公交一般分为普通公交、空调公交(路号前加K)和中巴。多采用一票制,普通车1-1.5元,空调车2-3元,快速公交(BRT)3-4元。票价以2、3元为多,会标注在站牌上。除了可以乘坐杭州主要公交线路出行之外,还可以选择专门的旅游专线、环湖巴士或夜游线。
观光巴士杭州以"Y"字打头的公车都是旅游线,主要有Y2-Y9等线路,涵盖了所有西湖周围的景点,非常方便。其中Y2、Y9车上还配导乘介绍沿途景点。
另外还有两条环西湖线:51、52。要环游西湖,环西湖线会是你不错的选择。如要游览西湖周围的景区,也可以选择2层环西湖观光车。
快速公交(BRT)杭州拥有5条快速公交线,4条快速公交区间线,6条快速公交支线。
需要注意的是,迄今为止没有一条BRT线路能直接到达西湖。距离西湖最近的车站是B1线的终点站:黄龙公交站,附近有黄龙洞景区。但离西湖北线、西线得步行六十分钟左右。
2、地铁
杭州目前开通了3条地铁线路:一号线、二号线和四号线。票价实行分段计费,起步价为2元,最高8元。
3、公共自行车
公共自行车
在杭州,骑行是非常好的一种出行方式,既能锻炼身体,又可以代步。公共自行车是人们普遍使用的绿色交通工具。随着社会的进步,共享单车虽然鼎盛一时,但还是存在了各种各样的问题。如果刚到杭州打算长期在这里生活的小伙伴,还是建议选择公共自行车。而骑行游西湖,也是非常棒的体验。观美景的同时,呼吸着天然氧吧的新鲜空气,岂不快哉。
自行车的租借非常方便。众多的服务点覆盖了整个杭州市区,西湖各大重要景点也不例外。而且,无论在哪个服务点租用自行车,都可在任何一个服务点归还,还车时务必记得刷卡确认。比较大的服务点(外观类似彩票点的小铁皮房子)还有地图提供,虽然上面绘制的租车点不全面,但也不失一个好的参考资料。
如何办理公共自行车IC卡(Z卡)?Z卡需凭本人身份证等有效身份证件办理,租车对象为12周岁至70周岁。一张有效身份证件,可办理不超过5张Z卡。也就是说,群体中只要有一个带身份证或其它有效身份证件的,就可办理5张Z卡,同时借5辆车。
每张IC卡最低须存入300元现金(其中200元为租车信用保证金,100元为消费资费)。办理时须填写《IC卡申领登记单》。
Z卡售退点:杭州目前有37个Z卡售退点,西湖景区大部分有人服务的租车点和龙翔桥、柳浪闻莺、少年宫、吴山广场4个公交中心站都可办理。
租车费用1小时以内免费,1小时以上2小时以内1元,2小时以上3小时以内2元,3小时以上每小时3元,半天(4小时)按5元/辆计价,一天按8元/辆计价。快超出1小时的时候可以就近还车,再租车则重新开始计算时间。
租车时间夏令时:6:00-21:00,冬令时:6:30-20:30,还车时间顺延半个小时,如果超过时间的话要到24小时服务点还车。24小时服务点可参参考网址
骑行路线推荐
一、环湖游
六公园----湖滨路----南山路----杨公堤---北山路----六公园,全程约11千米。
线路特点:围绕西湖探寻深藏其中的美景及人文气息,深深体会西湖秀丽山水。
二、白堤游
六公园----白堤----西泠桥,全程约2千米
线路特点:该线路主要由西湖中两座历史名桥串联而成,是感受千年之恋,瞻仰女中豪杰,品尝杭州美食的经典线路。
三、灵隐访禅
六公园----北山路----灵隐路----灵隐,全程约6.3千米
线路特点:一条经典的敬香之路,游客可从此线路中欣赏到四季荷塘,九里松林。
四、九溪烟树
植物园----梅灵北路----梅灵南路----九溪,全程约13千米
线路特点:探寻幽静清凉,穿行九溪古道,与大自然亲密接触,净化心灵。
4、出租车
杭州分普通出租车(蓝色)和电动出租车(黄色)。
起步价均为11元/3公里,行驶里程3-10公里每公里租费2.5元;超过10公里以上的部分加收50%的回空补贴费;因路阻及乘客要求临时停车的,4分钟按1公里租费计收(即等候4分钟按2.5元计收)。
5、水上巴士
水上巴士码头示意图
杭州的水路交通主要为京杭运河和钱塘江运河两条航线。这两条航线一般都是在夏季或旅游旺季才开通。
杭州市内运河水道还开行有水上公交巴士和水上休闲路线,公交路线共7条,沿途设武林门码头(西湖文化广场附近,环城北路站)、信义坊码头(江涨桥北80米)、拱宸桥码头(运河文化广场)和大河造船厂码头(拱宸桥北,轻纺桥到湖州路一段)四个停靠码头。
班次从7:00-18:00时,约半小时一班。7:00-8:00及16:30-18:00时这两个时段票价为3元/人,其余时间均为5元/人。部份航段可用公交IC卡。
